为深入贯彻落实高校思想政治工作相关部署要求,持续推进辅导员队伍专业化、职业化、专家化建设,全面提升学生思想政治教育工作水平,4月23日至24日,我校第六届辅导员素质能力大赛顺利举办。大赛特邀省内高校思政工作领域权威专家担任评委。校党委副书记丰雷出席活动。

丰雷在致辞中代表学校对大赛顺利举办表示祝贺,对莅临指导的专家评委表示欢迎。他指出,辅导员是高校思政工作与学生管理服务的骨干力量,要以本次大赛为契机,坚守育人初心使命,立足我校学生成长发展实际,强化理想信念教育、筑牢学生思想根基;要厚植立德树人情怀,严格落实“一生一策”工作要求,做深做细学生精准帮扶;要强化责任担当,严守校园安全防线,全力护航学生健康成长。

本次大赛于4月初启动,设置了基础理论知识测试、谈心谈话、案例研讨三个环节。经过层层选拔,24名优秀辅导员晋级决赛。决赛现场氛围浓厚、组织严谨。案例研讨环节采用“AB角随机配对+现场互问互答”模式,参赛选手围绕学生工作典型案例,深入剖析问题根源、研讨应对策略、总结工作规律,充分展现出扎实的理论功底、敏锐的问题研判能力与高效的应急处置水平。谈心谈话环节以情景模拟为载体,聚焦学业困惑、人际冲突、职业迷茫、心理危机等学生高频场景,选手们开展“一对一”精准沟通,以专业素养与育人温度传递思想引领力量。


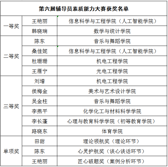
参赛辅导员以饱满的精神状态、务实的工作思路、沉稳的现场表现,充分展现了新时代高校辅导员的责任担当与专业素养,全面彰显了我校辅导员队伍过硬的业务能力与良好精神风貌。经过激烈角逐,获奖名单如下:

此次大赛既是对我校辅导员队伍建设成效的集中检验,也是提升队伍育人能力、推动思政工作提质增效的重要抓手。下一步,学校将继续加强辅导员队伍建设,引导全体辅导员坚定职业理想、锤炼育人本领、彰显职业价值,以更高站位、更实举措、更优素养投身立德树人事业,为学校事业高质量发展注入强劲动力。
各二级学院党委副书记、全体专兼职辅导员及学生代表现场观摩比赛。
(文图/学生工作处 编辑/葛晓霞 审核/闫昕)