近日,生命科学学院麦类作物遗传育种团队青年教师张焕凯副教授以共同第一作者身份在国际植物学顶尖学术期刊《The Plant Cell》(中国科学院一区TOP,五年影响因子12.1)在线发表题为“The Arabidopsis ARF3-AIP1/2-SAP18 module specifies the root stem cell niche in response to auxin”的研究论文。

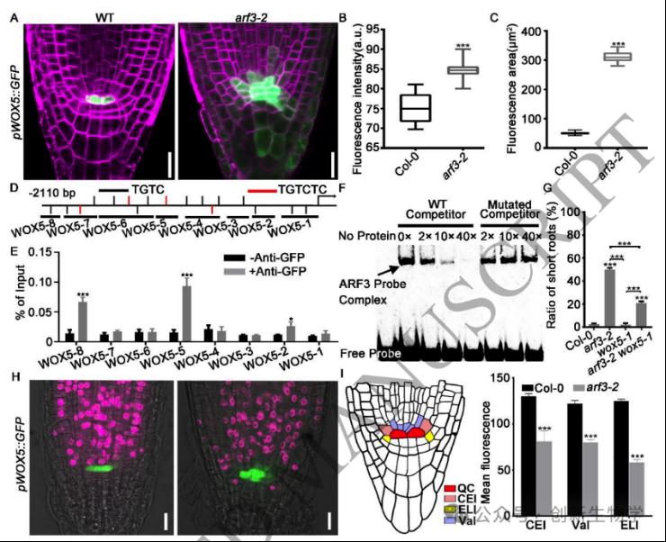
根尖干细胞龛(Stem cell niche, SCN)是植物根系持续生长与器官发生的核心调控中心,由静止中心(Quiescent center, QC)及其周围的干细胞共同构成。其中,转录因子 WOX5 是决定 QC 细胞身份、维持干细胞未分化状态的关键调控因子,其在 QC 中的特异性表达模式对根系正常发育至关重要。长期以来,生长素(Auxin)的动态梯度分布被认为是调控干细胞龛建成与重建的核心信号,然而,生长素如何通过特定分子模块在不同细胞类型中精准激活或抑制 WOX5 转录,其底层的分子开关机制仍未完全阐明。研究团队旨在揭示生长素信号与 WOX5 空间特异性表达之间的关键调控关联,为通过根系构型改良提升作物养分吸收效率提供了重要的理论支撑。

该成果由我校生命科学学院张焕凯副教授联合山东农业大学生命科学学院、林学院、小麦育种全国重点实验室张宪省教授、桑亚林教授团队共同完成。
(文图/生命科学学院 编辑/赵湘楠 审核/汪涛)